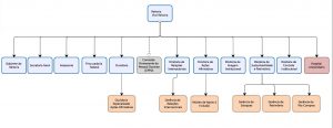
O organograma da Diretoria de Ações Afirmativas (DIAAF) da Universidade Federal de Juiz de Fora (UFJF) apresenta a estrutura organizacional da Diretoria, destacando sua relação com outras unidades da universidade e seu papel dentro da Reitoria.
No organograma, é possível observar a estrutura de apoio, como o Núcleo de Apoio à Inclusão, que desempenha papel fundamental na implementação de ações afirmativas dentro da instituição.
Além disso, a Diretoria de Ações Afirmativas é apresentada de maneira estratégica e interconectada, reforçando a abordagem transversal adotada pela UFJF para promover a diversidade e a inclusão nas diversas esferas da universidade.
