A Universidade Federal de Juiz de Fora (UFJF) lançou a Resolução nº109/2024 com o objetivo de atender a exigências legais e institucionais, além de combater diversas formas de violência e opressão dentro do seu ambiente acadêmico. Aprovada pelo Conselho Superior (Consu) em 24 de março e oficialmente publicada em 10 de junho, essa resolução estabelece a Política de Prevenção e Enfrentamento ao Assédio e outras violências, abrangendo todos os espaços físicos e virtuais relacionados às atividades acadêmicas e profissionais da instituição.
A próxima etapa prevista é a formação da Comissão Permanente, encarregada de promover e monitorar a implementação dessa política. Com a formalização esperada por meio de uma portaria a ser disponibilizada até 30 dias após a publicação da resolução, a Comissão será composta por representantes da administração, entidades estudantis, sindicatos e outros segmentos da comunidade acadêmica.
O que diz a resolução?

“Buscamos interlocuções em diversos setores da Universidade, como o HU, diretórios e centros acadêmicos”, relata pró-reitor adjunto de Gestão de Pessoas, Warleson Peres (Foto: Carolina de Paula/UFJF)
A nova política da UFJF baseia-se nos princípios da dignidade da pessoa humana, nos direitos humanos universais e no compromisso educacional e social da universidade contra o assédio, intolerância e discriminação. Destaca-se a universalidade, o cuidado institucional e a confidencialidade como pilares essenciais para combater essas formas de violência.
Adicionalmente, a resolução define claramente diversos tipos de assédio (moral, organizacional e sexual), discriminação e outras formas de violência direta e estrutural, estabelecendo condutas inaceitáveis no ambiente acadêmico, como manipulação de informações, desvalorização de opiniões e práticas humilhantes ou intimidadoras contra membros da comunidade acadêmica.
Além disso, a implementação da política visa promover ações pedagógicas e estabelecer mecanismos de prevenção, por meio de iniciativas contínuas de conscientização, campanhas regulares, capacitação de servidores e estudantes, e adoção de medidas preventivas para promover a saúde física e mental no ambiente acadêmico.
O cuidado em debater o tema
Os esforços para implementar medidas efetivas contra o assédio foram formalizados pela Portaria 73/2023, após discussões iniciadas em setembro de 2022. De acordo com o pró-reitor adjunto de Gestão de Pessoas, Warleson Peres, o debate surgiu para entender como as denúncias e informações eram captadas de forma transversal na instituição.
“Quando iniciamos os trabalhos em setembro de 2022, não tínhamos uma dimensão clara de como organizar, centralizar e encaminhar essas informações, ou mesmo de como construir um fluxo de processos”, explica Peres. Ele acrescenta que, inicialmente, o grupo envolvido nas discussões incluiu pró-reitorias diretamente relacionadas ao tema, juntamente com a Diretoria de Ações Afirmativas (Diaaf), Ouvidoria e Diretoria de Controle Institucional. O objetivo era mapear onde e como essas questões aconteciam dentro da UFJF.

“Assédio nas universidades é um problema de saúde coletiva e a política contribui para assim posicioná-lo e para reconhecer a responsabilidade institucional e coletiva sobre ele”, destaca Joana Machado. (Foto: Sintufejuf)
Após definir internamente os papeis e divulgar o fluxo de organização das informações, o grupo convidou representantes da Associação dos Professores de Ensino Superior (Apes), do Sindicato dos Trabalhadores Técnico-Administrativos em Educação das Instituições Federais de Ensino de Juiz de Fora (Sintufejuf), do Diretório Central dos Estudantes (DCE) e da Associação de Pós-Graduandos (APG-UFJF). Com a inclusão dessas entidades, as discussões foram intensificadas e expandidas para abranger diferentes realidades e perspectivas.
“As reuniões do Grupo de Trabalho eram geralmente quinzenais, mas, dependendo da necessidade, realizávamos até duas reuniões por semana. Buscamos interlocuções em diversos setores da Universidade, como o Hospital Universitário (HU), diretórios e centros acadêmicos”, aponta Peres.
A partir dessas discussões, o texto da minuta sobre assédio foi elaborado, apresentado e aprovado em 24 de maio, após um ano e meio de trabalho. Além do trabalho desenvolvido pelo GT, o texto passou por discussões, por mais de 11 horas, no Conselho Superior, contando com contribuições dos membros e sendo aprovado com apenas uma abstenção.
Envolvimento de todas as frentes
Como mencionado pelo pró-reitor adjunto de Gestão de Pessoas, o debate sobre o tema envolveu diversas frentes e segmentos da Universidade, reunindo estudantes, pesquisadores, servidores e professores.

“Ter as entidades envolvidas nesse processo permitiu que a resolução pudesse contemplar todas as especificidades da comunidade acadêmica de maneira equânime”, ressalta Luana Lombardi (Foto: arquivo pessoal)
Para a professora e primeira secretária da Apes, Joana Machado, a aprovação da resolução pelo Consu é um marco importante na luta contra violências e opressões no ambiente acadêmico, além de ser resultado de um esforço coletivo. “A política, que será constantemente aprimorada, está alinhada com a agenda de lutas da Apes, seção sindical do Sindicato Nacional dos Docentes das Instituições de Ensino Superior (Andes-SN), e tem o potencial de tornar a UFJF um ambiente mais seguro e acolhedor para todos.
A técnica-administrativa em educação e coordenadora do Sintufejuf, Luana Lombardi, lembra que a demanda foi uma das pautas locais da greve de servidores de 2022. “Nossa categoria entendia que questões de assédio moral e sexual na Universidade precisavam ser abordadas com uma política específica”, afirma. A demanda foi acolhida pela administração superior da época, iniciando as discussões dos grupos de trabalho, como destacou o pró-reitor adjunto de Gestão de Pessoas, Warleson Peres.
Com a implementação da política de enfrentamento ao assédio e outras violências, Luana comenta sobre a expectativa dos TAEs em relação à aplicação das ações previstas na resolução.
Na avaliação da doutoranda do Programa de Pós-Graduação em História da UFJF e coordenadora geral da APG-UFJF, Dalila Varela, o trabalho desenvolvido foi complexo e exigiu sensibilidade de todos os envolvidos, dada a delicadeza do tema. Além disso, sua aprovação representa um avanço significativo para a comunidade acadêmica. “Infelizmente, a Universidade ainda é um espaço onde violências de gênero, raça e classe são normalizadas, levando muitos estudantes a desistirem de seus cursos devido ao adoecimento mental.”

“Esperamos que a Universidade se torne um lugar seguro, sobretudo, para mulheres e pessoas LGBTQIA+, que hoje configuram os principais grupos que sofrem com a importunação, o assédio moral e sexual”, afirma Dalila Varela (Foto: Carolina de Paula/UFJF)
Leiliane Germano, ex-aluna da UFJF e representante do DCE durante o GT, enfatizou a importância dos encontros do grupo de trabalho, destacando seu foco na realidade dos estudantes que sofrem assédio no campus e precisam recorrer aos trâmites de denúncia. “É fundamental que todos cobrem, acompanhem e avaliem a execução e os canais de denúncia. Esperamos que essa política encoraje mais vítimas a denunciar e que a Universidade acolha essas pessoas, conduzindo os processos da melhor forma para que, no futuro, tenhamos um balanço positivo no combate ao assédio no campus.”
Além dessas entidades, o grupo contou com representantes do campus avançado da UFJF em Governador Valadares, da Comissão de Ética, da Coordenação de Saúde, Segurança e Bem-Estar, da Pró-reitoria de Gestão de Pessoas (Cossbe/Progepe), das diretorias de Ações Afirmativas, Controle Institucional e Imagem Institucional, do Núcleo de Planejamento, Inovação e Assistência (Nupla/Progepe), da Ouvidoria Especializada em Ações Afirmativas, da Ouvidoria Geral e da Pró-Reitoria de Assistência Estudantil (Proae).
Como fazer a denúncia?
Conforme determinado na resolução, as denúncias devem ser formalizadas na Ouvidoria Especializada em Ações Afirmativas ou através do canal FalaBR. O sigilo da identidade do denunciante é assegurado desde o recebimento da denúncia, sendo obrigatória a preservação de quaisquer elementos que possam identificá-lo.
A resolução ainda prevê que os diversos setores da UFJF, incluindo as pró-reitorias, coordenações acadêmicas e direções de unidades administrativas, têm a responsabilidade de orientar as vítimas a buscar a Ouvidoria Especializada em Ações Afirmativas em casos de assédio e outras violências.
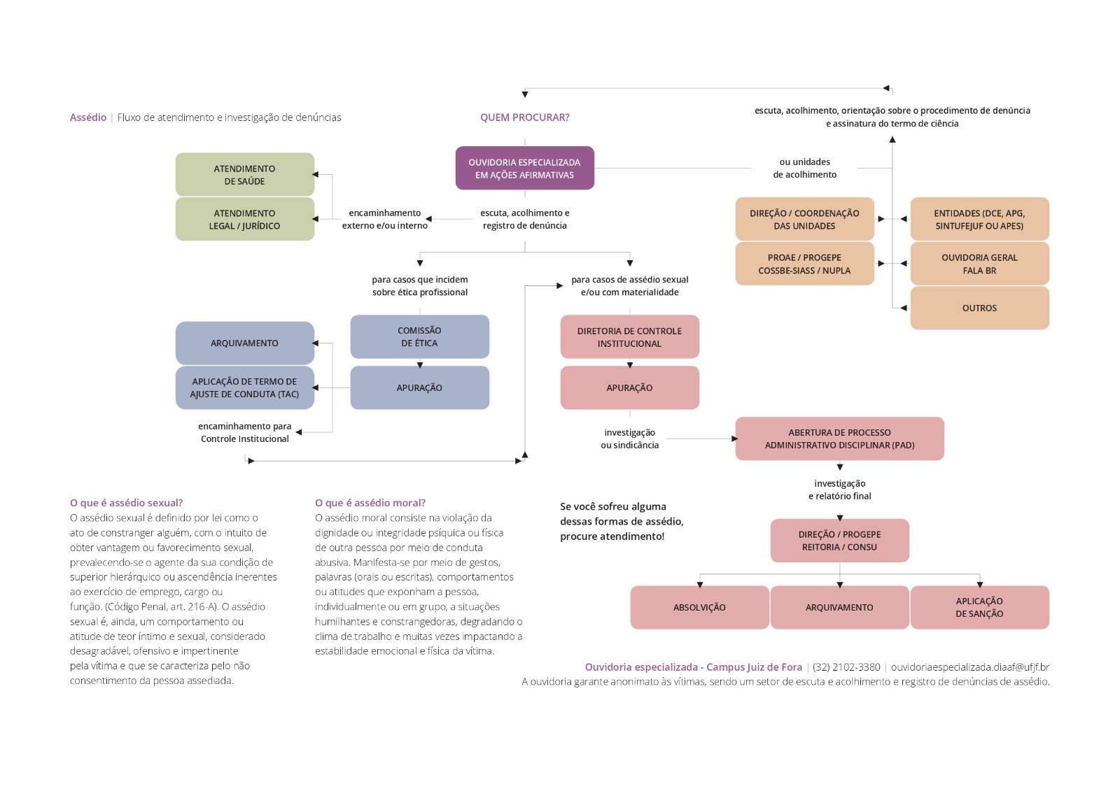
Confira abaixo o fluxo de atendimento e investigação de denúncias:
A resolução também estabelece que não haverá tolerância a atos de retaliação, coerção, discriminação ou represália contra aqueles que denunciarem, testemunharem ou estiverem envolvidos. Em casos de má conduta, serão aplicadas punições disciplinares conforme as normas vigentes.
Fiscalizar e acompanhar
Com o objetivo de garantir a eficácia das medidas adotadas, a resolução prevê a criação da Comissão Permanente de Prevenção e Combate às Violências e Assédios. Ela será composta por quatro representantes da administração superior a serem indicados; um representante de cada entidade representativa das categorias da universidade (Apes, Sintufejuf, DCE e APG), um representante da Comissão de Ética da UFJF e um representante do campus avançado em Governador Valadares.

“A aprovação e execução dessa minuta abrem portas tanto para ampliação do debate dentro da UFJF sobre o enfrentamento ao assédio, mas também para que outras iniciativas possam surgir” relata Leiliane Germano (Foto: Estela Loth)
A comissão terá como responsabilidades acompanhar, avaliar e fiscalizar a execução da política, além de sugerir ajustes nos métodos e processos organizacionais para integrar conhecimentos e diretrizes de combate ao assédio e outras formas de violência em todos os aspectos institucionais. Também participará de estudos relacionados à política e poderá recomendar atualizações ao Consu conforme necessário.
A resolução determina ainda que a política deverá ser revisada no prazo de dois anos, ou conforme propostas apresentadas pela comissão.
“A ideia é promover o letramento sobre diversidade, pluralidade e respeito. Queremos capacitar nossa comunidade por meio de rodas de conversa, formações e materiais informativos para fomentar uma comunicação assertiva e prevenir a comunicação violenta”, concluiu Peres.

